Training Process Flow Diagram

training process flow diagram
Training Flow Chart Templates - 7+ Free Word, PDF Format ... training process flow diagram
Training Flow Chart Templates - 7+ Free Word, PDF Format ... training process flow diagram
Training Flow Chart Templates - 7+ Free Word, PDF Format ... training process flow diagram
Training Flow Chart Templates - 7+ Free Word, PDF Format ... training process flow diagram
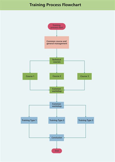
The flow chart demonstrating the training process in ... training process flow diagram
Training Process Flow Chart | Templates at ... training process flow diagram
Training Flow Chart Templates - 7+ Free Word, PDF Format ... training process flow diagram
Training process flow with related tasks. training process flow diagram
Training Flow Chart Templates - 7+ Free Word, PDF Format ... training process flow diagram
Process Flow Diagram-7 QC Tools | Process Flow Chart in ... training process flow diagram
Process Flow Diagram for PowerPoint - SlideModel training process flow diagram
Training Flowchart Process PowerPoint Keynote template ... training process flow diagram
Training SOP Internal Diagram ( Flowchart) | Creately training process flow diagram
Process Flow Diagram Software - Get Free PFD Templates training process flow diagram
Training Scheme Flow Chart - Scuba Engineer training process flow diagram
Oneusg | University System of Georgia training process flow diagram
High level process flow for machine learning airworthiness ... training process flow diagram
Cross-Functional Flowchart - The easiest way to draw cross ... training process flow diagram
Online/Hybrid Course Approval, Development and Review ... training process flow diagram
Cross-Functional Flowcharts Solution | ConceptDraw.com training process flow diagram
Process Flowchart - Draw Process Flow Diagrams by Starting ... training process flow diagram
Training Flow Process – Training Management System – CSU ... training process flow diagram
What is Process Flow Diagram and Read It Like Pro – A ... training process flow diagram
Process Flow Diagram Tool training process flow diagram
Process Flow Diagrams | BPI Consulting training process flow diagram
TRAINING AND SELECTION training process flow diagram
HR Management Process Flow | MyDraw training process flow diagram
Creating a Process Flow Diagram | ConceptDraw HelpDesk training process flow diagram
Comprehensive overview of SuccessFactors LMS Training ... training process flow diagram
Warehouse Flowchart. Flow chart Example, workflow diagram ... training process flow diagram
Types of Flowchart - Overview training process flow diagram
How to draw a process flow diagram - YouTube training process flow diagram
Business Process Flow Diagram training process flow diagram
Training, process flow chart sop's training process flow diagram
Employee Training Process Diagram - Presentation Template ... training process flow diagram

Training Process Flow Diagram


Please create a FREE ACCOUNT to continue reading or download !

Start Your FREE Month!!